providing a comprehensive Electrical designs & Schematic CAD Drawings to meet specific needs of the clients in various electrical projects.
Electrical single line diagram & Load list preparation.
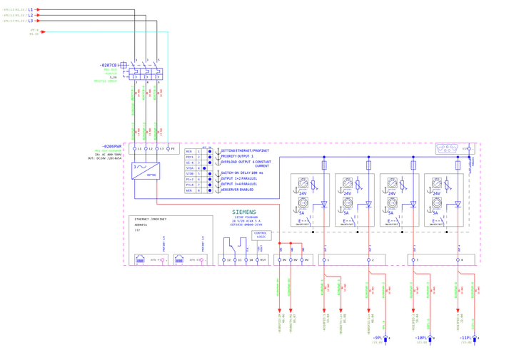
Determining the size of transformers, switchgears, Schematic drawings.
Electrical panel schedules, Electrical site plans Cable/harness
Drawings Cable Tray layouts, Cable sizing and schedules.
3D Model drawings for complete electrical system.
Layout Drawings for Panel Design of Power distribution system.
Design of fire protection system
Preparing Bill of Material for Electrical items
